马博在线手机版(大中国区)2023年度信息公告
第一部分 公司基本情况
一、基本情况
1.名 称:马博在线手机版(大中国区)
2.类 型:有限责任公司
3.住 所:山东省济宁市太白湖新区运河路16号
4.法定代表人:李合军
5.注册资本:叁亿零叁佰叁拾贰万玖仟肆佰元整
6.成立日期:2002年7月8日
7.经营范围:以自有资金对外投资、管理及咨询;石墨烯及制品研发、制造、加工石墨烯相关产品研发、销售和应用技术咨询、技术开发、技术转让服务(限分支机构经营);煤炭的开采(限分支机构经营)、销售、深加工、技术服务及管理咨询;建筑、矿山、环保、市政工程的承包及安装施工;机械设备的生产、加工、维修、销售及租赁;金属材料、电子产品、建筑材料的销售,相关技术服务、技术成果转让;煤炭、化工行业人员技术培训;房屋租赁,仓储服务(不含危化品);普通货物及技术进出口业务;劳务派遣服务。
办公地址:山东省济宁市太白湖新区运河路16号
8.网 址:http://www.oliverhauserphoto.com
9.电子邮箱:lutaimeiye@163.com
二、公司简介
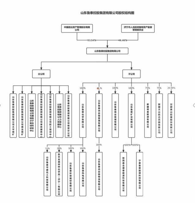
马博在线手机版(大中国区)(以下简称鲁泰控股)总部位于山东省济宁市太白湖新区,是一家集化工、能源、新材料、供应链物流、管理输出、资源开发于一体的国有大型现代化企业集团。 注册资本金3.03亿元,其中:中国信达资产管理股份有限公司占53.54%,济宁市国资委占46.46%。集团公司2018年跻身中国煤炭产量50强,位列2022年中国煤炭产量50强第49位、2022中国石油和化工企业500强第236位、2022中国能源(集团)500强第330位,入选2022年度第一批省级总部企业。
2012年以来,鲁泰控股集团按照“一体两翼、循环发展”发展战略,以打造循环经济产业体为目标,培育形成了“化工新材料、能源、供应链物流”三大板块竞相发展、相互支撑、协调并进的产业格局,打造了以循环经济助推可持续发展的绿色协调生态经济模式,开创了生态鲁泰蓬勃发展的崭新篇章。能源板块山东本部两座生产矿井太平煤矿、鹿洼煤矿均为国家一级安全生产标准化矿井,生产能力195万吨,其中太平煤矿是全国第一家膏体充填绿色开采矿井,膏体充填技术处于国内一流、世界领先水平,鹿洼煤矿建成全市地方煤矿首个智能化采煤工作面。按照“轻资产”运营理念,创新传统煤矿经营模式,先后托管七座煤矿,分流职工近千人,累计实现收入6.95亿元,年均节约人工成本6000多万元。2020年6月,顺利完成新疆明基能源75%股权收购,成功获得资源总储量10.7亿吨、可采储量5.08亿吨、规划产能500万吨的白杨河煤矿,发展后劲显著增强。化工新材料板块构建了以盐基(盐、卤水、化工、精细化工、新型建材)和煤基(煤、电、化工、精细化工、新型建材)两链并举的循环经济产业体,年生产离子膜烧碱36万吨、PVC37万吨、氯乙酸5万吨、水泥100万吨,被山东省人民政府列为重点培育的循环经济型企业之一和支持发展的化工园区之一。2016年成立了全国首家石墨烯高分子复合材料研发中心,聘请中科院化学所韩布兴院士为首席科学家,与美国普林斯顿大学、华南理工大学、天津大学等开展深度合作,已有多种石墨烯改性PVC产品推向市场。供应链物流板块引进中国物流集团、北京中关智库两家投资者,完成鲁泰供应链管理公司混改,积极打造集供应链管理、金融、物流、资本运作于一体的上市公司。在三大产业板块的基础上,不断完善现有产业布局,2022年成功收购上市公司黄山胶囊29.99 %股份,黄山胶囊正式成为集团公司旗下上市公司,实现对接资本市场重大突破。
“十四五”期间,集团公司将坚持以习近平新时代中国特色社会主义思想为指导,深入学习贯彻党的二十大精神,坚持“一体两翼、循环发展”总战略,围绕循环经济体,强化两翼支撑,加快传统产业转型升级,大力培育发展高端精细化工、新材料、新能源、新型物流贸易等产业,到“十四五”末,实现煤炭产量过千万吨、资产总额过百亿,营业收入过百亿,利润过20亿的目标任务。到2030年,经济总量在2025年的基础上翻一番,到2035年再翻一番,力争资产总额达到500亿元,营业收入突破500亿元,利润超过60亿元。自主创新能力、核心竞争力进一步增强,盈利能力处于行业领先水平,高质量发展主要指标走在前列。与国家发展同步,全面建成综合实力强、职工群众富、文明程度高、生态环境优、充满生机与活力的 “新鲁泰”。
三、公司组织机构图

第二部分 2023年主要会计数据和财务指标
一、财务报表审计情况
集团公司2023年度财务报表已经中兴华会计师事务所(特殊普通合伙)审计,并出具中兴华审字(2024)第014439号标准无保留意见的审计报告。注册会计师的审计意见是:马博在线手机版(大中国区)财务报表在所有重大方面按照企业会计准则的规定编制,公允反映了集团公司2023年12月31日的财务状况以及2023年度的经营成果和现金流量。
集团公司2023年度财务报表合并范围的企业包括:集团总部,七个分公司:太平煤矿、鹿洼煤矿、研发中心、职工培训中心、事务服务中心、人力资源服务中心、物资分公司,三个全资子公司:鲁泰化学公司、鲁泰矿业公司、鲁泰商业保理公司,三个控股子公司:新疆明基公司、新疆天山联合铁路公司、黄山胶囊公司。
二、主要决算指标完成情况
1.资产总额:91.56亿元,同比增加4.46亿元,增长5.12%。
2.营业总收入:39.98亿元,同比减少30.08亿元,下降42.93%。
3.研发投入1.12亿元,同比减少2199万元;研发投入强度2.91%,同比增加0.93个百分点。
三、财务预算执行情况
1.营业总收入:39.98亿元,较预算增加3.91亿元。
2.研发投入强度2.91%,较预算增长1.05个百分点。
四、重大投资预算完成情况
2023年,资本性投资总额6.11亿元,完成年度预算的56.1%。
五、国有资本收益上缴情况
2023年度未进行利润分配。
第三部分 董事会报告摘要
一、2023年工作开展情况
(一)董事会运转情况。2023年,董事会采用会议或函签方式,共召开16次会议,审议事项42项,通过决议42项,涉及公司融资、项目建设、股权转让、薪酬发放、资产核销、董监高人选、集团公司章程修改等方面。所有决策事项,在职董事参加或授权委托参加会议,并对各项议案进行了认真审议,提出了意见和建议。
(二)公司经营业绩情况。2023年,集团公司实现营业总收入39.98亿元;实现利润5770万元;实现利税4.47亿元;上交税费3.9亿元(包含代扣代缴税款)。2023年末,资产总额为91.56亿元,归母净资产23.28亿元,资产负债率60.78%,国有资产保值增值率97.2%。
(三)企业核心竞争力培育和提升情况。一是发展活力蓄势迸发。白杨河煤矿“矿、土、安”三大工程实现重大突破,主副井落底贯通;鲁泰热电分布式光伏项目并网发电,鲁泰华盛固体光气项目开始试生产。二是合资合作重点突破。依托研发中心科研平台和技术储备优势,与行业PTS托辊新材料标杆企业烟台佶楷公司完成合作洽谈;全年引进内资项目4个,到位内资3.13亿元,到位外资3000万美元。三是创新赋能蓄势发力。全年完成科技项目立项61项,累计投入1.09亿元,研发占比提升至2.76%;申报专利95项,取得授权专利52项,其中发明专利12项,为历年最多。
(四)企业改革发展情况。积极开展国企改革深化提升(2023-2025年)行动,制定工作方案与台账,围绕企业改革深化提升发展目标和重点攻坚任务,确定了6个方面25项重点改革任务。积极开展管理制度“废改立”和流程再造,集团总部2023年完成《资金管理办法》《招标管理办法》等25项管理制度修订,内部控制体系更加完善。全面推进管理人员任期制、契约化管理,继续实行管理人员竞聘上岗、内部退养,市场化公开招聘达到100%;严格落实工效挂钩、工资总额与经济效益联动机制,宽带薪酬改革基本完成。
(五)党的建设情况。围绕“红色领航、赋能发展”党建品牌,形成“一企业一特色、一支部一品牌”党建品牌矩阵,四星级和五星级党支部占比达到90%,集团公司获评“山东省马博在线手机版(大中国区)品牌示范单位”。压实“两个责任”,创新政治监督活页,建立廉政监督员制度,党风廉政监督力度持续加大。深化企业民主管理,落实职工董事、监事定期向职代会汇报制度,开展职工代表巡视,做到职工代表提案有落实、有结果。
二、2024年重点工作安排
以习近平新时代中国特色社会主义思想为指导,全面贯彻落实党的二十大精神,认真落实市国资委、中国信达决策部署,锚定“走在前、开新局”,奋力争一流、争第一、争唯一,全面落实“112336”工作总要求,纵深推进“3456”落实机制,实干担当、狠抓落实,加快创新驱动发展,培育新质生产力,奋力开创集团公司一流企业高质量发展新篇章。
(一)突出强本固基,筑牢高质量发展安全屏障。牢固树立“安全第一”思想不动摇,不折不扣从严落实集团公司“33320”安全管理模式、安全生产“十条硬措施”,积极宣贯集团公司安全生产“十大理念”。强化责任落实,加大安全奖惩考核力度,充分发挥集团总部、专业公司、生产经营单位三级监管合力,实现生产现场时时达标、处处达标、动态达标。
(二)突出开展专项行动,夯实高质量发展效益根基。2024年,集团公司在综合分析基础上,提出全面打好提质增效攻坚战,组织开展好五个专项行动:提产增效专项行动、矿建提速专项行动、降本增效专项行动、治亏增盈专项行动和国企改革专项行动。
(三)突出风险防控,筑牢高质量发展生存底线。坚持统筹高质量发展和高水平安全,防范安全、环保、经营、稳定等风险,以新安全格局保障新发展格局。加大对经营风险、投融资风险等重点领域的管控力度;加强内控体系建设,突出经营决策、生产运营、经济活动等重点环节的合规管理;强化财务资金管理,严格执行预算刚性管理和资金支出管理,严控资本性支出。
(四)突出深化考核,激发高质量发展内生动力。2024年集团公司将继续完善考核制度,制定《月度生产经营目标考核细则》,将主要产品产量作为目标责任书考核重要内容,进一步提高考核权重。同时将掘进进尺、材料单耗等指标纳入个性化指标考核,引导企业强化生产过程控制,解决长期制约企业效益提升的瓶颈性问题。
(五)突出“3456”落实机制,建立高质量发展保障机制。结合集团公司全年各项目标任务,以“3456”落实机制为抓手,扎实推进重点工作“三张清单”,工作绩效“四个比争”,工作推进“五级督导”,工作落实“六项要求”的工作机制,确保项目快速推进、各项工作落实到位。
(六)突出干部作风转变,推动企业高质量发展新格局。全面落实济宁市高质量发展暨干部作风建设大会要求,始终坚持以上率下,聚力攻坚克难,主动研究工作,带头到安全生产、经营管理、项目建设、和谐稳定等工作一线调查研究解决问题,真正当好“施工队长”“突击队长”。
(七)突出党建引领,实现高质量发展长久治安。坚持党建引领,一以贯之加强党的建设,进一步拓展提升具有鲜明特色的“红色领航、赋能发展”党建品牌矩阵建设。从严推动党风廉政建设,持续提升群团工作水平,深入开展企业文化理念提升活动,提炼形成全新企业文化理念体系,营造合心合力、和谐发展的浓厚氛围,为集团公司高质量发展提供重要精神动力和思想保证。
第四部分 年度内发生的重大事项
1月,1.鲁泰保理荣膺“中国商业保理行业发展十周年(2012-2022)”新锐奖。鹿洼煤矿职工方贵菊连任两届山东省人民代表大会代表。市国有资产事务中心主任孙文峰同志巡听集团公司党委理论学习中心组学习情况并作党的二十大精神专题宣讲。省能源工会二级调研员郝文令一行到集团公司开展送温暖走访慰问活动。济宁市人大诗书画学会莅临集团公司总部开展“迎新春 送春联”活动。集团公司召开2023年工作动员暨干部作风建设总结会议。集团公司2022年度总结表彰暨一届六次职工代表大会在集团总部二楼报告厅隆重召开。马博在线手机版(大中国区)及所属企业山东鲁泰供应链物流有限公司、山东鲁泰热电有限公司荣获“济宁市AAAAA级劳动关系和谐企业”称号。鲁泰建材“鲁泰星”牌水泥产品荣获2022年度“山东优质品牌”称号。山东鲁泰热电有限公司荣获“2022年度山东省电力行业党建工作创新示范单位”称号。
2月,市政府副市长刘东波到集团公司调研指导工作。集团公司党的二十大精神宣讲报告会暨专题学习班开班式举行。市委常委、副市长王宏伟到集团公司调研指导招商引资工作。集团公司党委组织召开党风廉政建设会议。集团公司2022年度分子公司党组织书记履行全面从严治党责任和抓基层党建工作述职评议会议召开。集团公司党委书记、董事长李合军会见了光大银行济宁分行党委书记、行长刘晟哲一行。集团公司2022年度领导班子民主生活会在集团总部召开。呼图壁县召开2023年招商引资工作动员大会,明基能源荣膺“产业投资功勋企业”称号。市国资委党委副书记、副主任岳修广带队到太平煤矿督导安全生产工作。集团公司党委书记、董事长李合军深入包保网格——主城区第29网格督导调研全国文明典范城市创建工作。集团公司在总部301会议室召开2023年度重点工作落实会议。深圳怡亚通集团副总裁兼跨境及物流总裁李倩仪一行到集团公司考察交流。
3月,济宁军分区司令员赵玉斌到鲁泰控股集团开展2023年度民兵工作“大走访、大调研、大摸底”活动。市政府副市长刘东波带队,到鹿洼煤矿、鲁泰化学督导检查“两会”期间安全生产工作。物资分公司与统一石油化工有限公司签订战略合作协议。全省危险化学品安全生产“机械化换人、自动化减人、智能化无人”现场推进会在鱼台县举行。集团公司获评“2022年全市慈善捐赠标杆企业”。市纪委监委驻市国资委纪检监察组组长韩广河、副组长常彤祖到鲁泰控股集团开展领导班子及班子成员廉政谈话。鲁泰控股集团荣获2022年度山东省马博在线手机版(大中国区)品牌示范单位。
4月,中煤科工常州院客人到集团公司开展对接交流活动。全市危化品安全生产“机械化换人、自动化减人、智能化无人”改造现场推进会在鲁泰化学召开。鲁泰科研分公司(研发中心)与同济大学签署合作协议。鲁泰科研分公司(研发中心)研发团队被市委、市政府命名表彰为“济宁科技创新优秀团队”。鹿洼煤矿通过采煤塌陷地综合治理“双100%”目标任务省级核查。魏忠勋带队参加第二十六届中国氯碱论坛并开展招商引资工作。研发中心获得“太白湖新区2022年度劳动关系和谐企业”荣誉称号。浪潮集团客人到集团公司开展对接交流活动。鲁泰控股集团获评全市理论教育工作先进单位。鲁泰建材荣膺山东省2022年水泥行业两项殊荣。鲁泰化学技术论文在全国氯碱行业技术年会上荣获一等奖。市科技局领导到集团公司调研指导工作。鲁泰控股集团控股上市公司黄山胶囊年度董事会监事会顺利召开。济宁市产业高质量发展大会召开,李合军获评“企业攀登杰出企业家”。
5月,鲁泰控股集团在煤炭行业第三届微党课大赛中斩获佳绩。中煤科工集团武汉设计研究院客人到集团公司开展业务交流活动。鲁泰控股集团获评济宁市委市政府“重点工作突破奖”。鱼台县产业高质量发展大会召开,集团公司获多项荣誉,李合军作典型发言。明基能源与新疆北方建设集团签订战略框架合作协议。济宁公交集团客人到鲁泰化学交流党建工作。集团公司团委荣获“2022年度济宁市五四红旗团委”荣誉称号。市商务局党组书记、局长于领东一行到集团公司调研工作。国家能源新材料技术研发中心副主任习彦一行到访集团公司洽谈业务合作。鲁泰控股集团获评济宁市2023年优秀传统文化“两创”示范点。鹿洼煤矿连续七年获评国家“A级纳税人”。《中国化工报》社有限公司副总经理一行到鲁泰控股集团考察。鲁泰化学在2023年制造业单项冠军企业交流会上作经验分享。安徽省旌德县县委书记储德友带队到鲁泰控股集团考察交流。市人大常委会法工委副主任郝永伟一行到鲁泰控股集团调研反诈防骗工作。
6月,鲁泰控股集团3.19MW分布式光伏发电项目并网发电一次成功。鲁泰控股集团2022年度“三会”顺利召开。北京首善控股客人莅临鲁泰化学考察交流。鲁泰化学110KV鱼化线升级改造完成,一次送电成功。中国信达山东分公司领导到鲁泰控股集团调研指导。明基能源代表呼图壁县总工会参加昌吉州工会系统“安康杯”知识竞赛获团体二等奖。济宁市国资委召开党委扩大会议暨鲁泰控股2022年度董事会工作报告会。国家矿山安全监察局山东局政策法规处党支部和监察执法四处党支部到鹿洼煤矿开展联学共建主题党日活动。鲁泰控股集团开展一线职工疗休养活动。
7月,鲁泰控股集团获批山东省“博士后创新实践基地”。集团公司组织开展2023年度第二期技能人才自主评价工作。集团公司党委书记、董事长李合军带队赴新疆特变电工集团考察调研并就相关项目合作进行座谈交流。集团公司党委书记、董事长李合军带队到新疆呼图壁县委、县政府拜访县委书记徐雪峰和县委副书记、县长李晓亮。北方建设集团有限公司总工程师韩红伟一行到集团公司就项目建设、招商引资等工作开展对接交流。集团公司党委书记、董事长李合军与中国信达战略客户三部总经理助理李文涛一行到新疆昌源水务矿业考察调研煤矿开发项目。集团公司党委书记、董事长李合军带队赴中煤科工武汉设计研究院考察管道输煤项目。国家矿山安全监察局第15异地执法组一行8人到鹿洼煤矿开展安全监察异地执法。山东省能源工会副主席王传奎一行到太平煤矿调研指导职工之家建设和民主管理工作。集团公司组织召开职称评审工作会议。鲁泰控股集团开展消费援疆工作。集团公司召开2023年上半年安全生产总结暨三季度安全工作会议。集团公司召开专题会议传达学习全省党风廉政警示教育大会精神。鲁泰控股集团获鱼台县2022年度“慈善楷模”称号。集团公司组织召开上半年经济运行分析会议。鲁泰化学电仪车间党支部荣获济宁市“先进基层党组织”荣誉称号。集团公司“山东省博士后创新实践基地”揭牌仪式暨博士后开题报告会在集团公司总部成功举办。市委副秘书长朱亚松带队到集团公司调研项目建设、招商引资等重点工作情况。明基能源进场道路项目举行开工仪式。集团公司召开2023年三季度经营工作会议国务院安委会办公室副主任、应急管理部副部长孙广宇一行莅临鲁泰化学开展督导调研。鲁泰控股集团4个党建成果入选2023年度全国马博在线手机版(大中国区)创新优秀案例。鲁泰控股集团党委书记、董事长李合军赴德国洽谈凯本金威氯乙酸及衍生品业务发展。浪潮集团执行总裁、总工程师,浪潮云洲党总支书记、董事长肖雪一行到集团公司就数字化转型工作开展对接交流。集团公司组织召开2023年上半年述职评议考核暨下半年工作会议。鲁泰控股集团成功举行重大危险源事故专项应急演练。
8月,鲁泰控股集团纪委组织召开总部中层干部廉政谈话暨警示教育会议。中国企业联合会企业文化建设委员会秘书长王建军、副秘书长蓝传仿一行到集团公司调研企业文化建设情况。苏盐井神营销总公司副总经理鲍红光、江苏瑞丰盐业公司副总经理陆正勇一行到鲁泰物流洽谈业务合作。集团公司在总部11楼会议室举办了科技报告、科技论文写作专题培训。集团公司被评为“山东省诚信企业”,集团公司党委书记、董事长李合军获评“山东省优秀诚信企业家”。集团公司党委书记、董事长李合军带队到各企业分别召开“冲刺三季度、决胜下半年”工作推进会议。鲁泰控股集团党委召开专题会议,贯彻落实市管马博在线手机版(大中国区)工作推进会议精神。鲁泰控股集团开展“慈心一日捐”活动。集团公司党委书记、董事长李合军陪同济宁市副市长张东到中国信达山东分公司开展招商引资活动。集团公司党委书记、董事长李合军带队赴安徽京茗药业有限公司开展招商引资活动。西派特科技有限公司董事长庞立波一行到集团公司参观交流。集团公司党委书记、董事长李合军带队赴淮河能源健康产业集团开展招商引资活动。集团公司举行2023年“金秋奖学助学金”发放仪式。中国信达山东分公司党委书记、总经理张希颖莅临明基能源公司考察调研。集团公司党委书记、董事长李合军陪同市国资委党委书记、主任张华山赴烟台市佶楷矿山科技公司调研考察。集团公司党委副书记、总经理魏忠勋带队赴百通能源股份有限公司开展招商引资活动。威海联桥国际董事长孙铁一行到鲁泰控股集团对接产业合作。鲁泰化学获批2023年济宁市重点实验室和济宁市技术创新中心。
9月,市总工会直属企业民主管理观摩互检第四组到集团公司检查民主管理工作。集团公司党委副书记、总经理魏忠勋带队到陕西奥维乾元化工有限公司开展招商引资活动。济宁市纪委监委驻市国资委纪检组二级调研员韩广河,济宁市国资委二级调研员刘艳一行到新疆明基能源公司开展党风廉政建设督导检查。研发中心获批2023年济宁市知识产权“高价值专利培育项目”,并获奖补资金10万元。集团公司党委书记、董事长李合军与中国信达北京分公司总经理陈正斌到海国投集团开展招商引资活动。集团公司工会召开一届十二次全委(扩大)会议,传达学习贯彻省总工会第十六次代表大会精神。鱼台县副县长李东建一行到鹿洼煤矿检查指导安全生产工作。邹城市委副书记、市长王建文到太平煤矿督导安全生产工作。国家矿山安全监察局山东局党组成员、总工程师苗建军带队到太平煤矿进行安全监察。济宁市纪委监委驻市国资委纪检组二级调研员韩广河、济宁市国资委二级调研员刘艳一行到陕西公司进行党风廉政建设督导检查。国家矿山安全监察局山东局执法四处副处长杨发喜一行4人到鹿洼煤矿开展安全“回头看”重点监察活动。鱼台县委书记朱贵友、副县长李东建等一行7人到鹿洼煤矿检查指导安全生产工作。研发中心获得知识产权管理体系认证证书。由研发中心完成的“环保耐冲击高刚度硬质PVC注塑材料研究及应用”和“软质PVC导电防静电材料研制及应用”项目,达到国际先进水平。济宁市能源综合执法支队第一党支部到鹿洼煤矿开展主题党日活动。赛得利集团莱赛尔项目副总监卢嘉昊一行到鲁泰物流港考察调研,洽谈对接港口集装箱仓储合作事宜。鲁泰化学成为郑州商品交易所首批烧碱期货指定交割厂库。济宁市国资委党委委员、副主任王世海,安全监督管理办公室主任、综合科科长、四级调研员卢朝阳一行到鲁泰化学调研指导工作。鲁泰化学分别荣登2023中国石油和化工企业500强排行榜第106名(独立生产经营企业)及2023基础化学原料企业100强排行榜第84名。中铁十四局党委书记、董事长吴言坤带队到集团公司参观交流。集团公司在总部301会议室召开贯彻市委重要部署工作落实会议。昌吉州人大副主任李向东、呼图壁县人大副主任邓策到明基能源公司考察调研。鲁泰控股集团物资采购平台获评“2023年度山东省先进计算典型应用案例”。鲁泰热电获评“2023年济宁市职工职业道德建设先进单位。集团公司召开2024年度全面预算编制启动会议。鲁泰热电获批“鱼台县基层思想政治工作示范点”。
10月,明基能源白杨河煤矿副井井口房顺利开工建设。国家矿山安全监察局山东局党组书记、局长赵元放到太平煤矿督导安全生产工作。黄山胶囊第五届董事会第四次会议召开,率先发布三季报。鲁泰化学申报的《一种氯碱生产中回收盐泥NaCl的方法和装置》获得国家知识产权局发明专利授权。北京海国投集团总经济师、海新晟公司执行董事陈欧一行9人到集团公司就固废处理和煤矿管理进行考察交流。鲁泰控股集团第五届职工运动会在济宁体育中心篮球馆隆重举行。鲁泰控股集团举办2023年“我是状元”职工职业技能竞赛暨第七批“鲁泰工匠”命名表彰活动。鹿洼煤矿自主研发的“一种拔销装置”创新成果获得国家实用新型专利授权。白杨河矿区专用铁路项目获得中国铁路乌鲁木齐局集团有限公司正式批复,同意在兰新线呼图壁站接轨建设呼图壁白杨河矿区专用铁路。省能源工会三级调研员陈增科、工会副主席王传奎一行到鹿洼煤矿开展全省能源系统劳动领域政治安全工作调研。集团公司组织召开前三季度经济运行分析会议。集团公司举办“十大安全理念”学习宣贯专题讲座。由鲁泰控股集团联合主办的以“坚定文化自信,建设石化强国”为主题2023石油和化工文化赋能产业高质量发展大会在济宁胜利召开。呼图壁县委常委、常务副县长肖炎带领县发改委、交通局、招商局、工业园区管委会等部门负责人到集团公司考察调研。国家矿山安全监察局山东局事故调查处处长李勇一行到鹿洼煤矿开展提高开采上限专项检查。济宁市税务局党委委员、总经济师胡志勇带队到集团公司开展实地走访,就集团公司党组织建设、经营发展、享受税收惠企政策等方面进行座谈交流。第十六届全国石油和化工企业管理创新大会召开,李合军致辞。集团公司召开第九届职工职业技能竞赛表彰大会。
11月,《中国化工报》对鲁泰控股集团高质量发展实践进行了通版报道。鲁泰化学智能仓储荣获国家级智能制造优秀场景。鲁泰控股集团举办2023年度消防安全基础知识及应急处置技能提升培训。太白湖新区管委会党工委书记钟强带队到集团公司调研指导工作。鲁泰控股集团获评“济宁市新时代党的创新理论宣讲基地”。集团公司党委副书记、总经理魏忠勋带队赴海南省海口市开展招商引资活动。鲁泰控股集团安全生产许可证延期工作顺利完成。集团公司举办廉政大讲堂,邀请市纪委监委党风政风监督室副主任张志光专题授课。国家矿山安全监察局山东局副局长姚文泉到太平煤矿督导安全生产工作。集团公司石墨烯高分子复合材料研发中心应邀参加大会并获得“2023中国国际石墨烯材料应用博览会优秀奖”。集团公司党委副书记、总经理魏忠勋带队赴新疆昌吉州、乌鲁木齐市开展招商引资活动。鲁泰建材顺利通过ISO“三体系”审核认证。中国文化管理协会马博在线手机版(大中国区)与企业文化年会召开 集团公司获四项殊荣。鲁泰控股集团举办“感恩鲁泰、共创未来”职工集体生日会。马博在线手机版(大中国区)党委书记、董事长李合军率队赴山东亘元新材料股份有限公司对接工作,加快推进合作项目落地建设。中泰期货股份有限公司总经理刘庆斌带队到集团公司开展对接交流。
12月,李合军陪同市国资委党委书记、主任张华山赴威海联桥集团推进新材料产业项目合作。集团公司副总经理楚旭峰带队先后到安徽华塑股份有限公司、湖北宜化集团有限责任公司对标学习经营管理工作。鹿洼煤矿申报的“一种钢丝绳插接装置”获得国家实用新型专利。集团公司党委副书记、工会主席张新华,党委委员、纪委书记袁歆到市派第一书记派驻村嘉祥县纸坊镇青山村、大张楼镇前张楼村走访调研。鹿洼煤矿荣获市总工会安全生产合理化建议“金点子”一等奖。山东省能源局安全监督管理处处长刘义江一行8人到鹿洼煤矿督导安全生产工作。集团公司组织召开资产管理工作会议。集团公司党委副书记、总经理魏忠勋带队到中煤科工集团太原研究院考察交流。鲁泰化学荣获济宁市2023年度工业互联网示范标杆企业。鲁泰控股集团组织开展营销业务专项培训。鲁泰控股集团申报的《中华优秀传统文化“两创”的企业实践》被中国企业联合会、中国企业家协会授予“2022-2023年度全国企业文化优秀成果特等奖”。集团公司6个集体获2022—2023年度济宁市青年安全生产示范岗”荣誉称号。鲁泰控股集团召开2024年度全面预算审核会议。国家矿山安全监察局山东局监察执法四处处长李振国一行6人到鹿洼煤矿督导检查安全生产工作。集团公司党委召开2024年工作务虚会。市国资委巡听旁听鲁泰控股党委理论学习中心组学习。鲁泰控股集团召开2024年度企业扭亏治亏专题工作会议。集团公司召开2023年度初级职称考核认定会。集团公司召开采购及内业管理标准化验收会议。
第五部分 社会责任的履行
一、2023年度人才引进、职工招聘
(一)缓解下属企业煤矿采掘一线用工紧张局面,组织完成采掘工公开招聘工作
为缓解鹿洼煤矿采掘一线用工紧张局面,补充充实年轻力量,优化改善采掘一线劳动用工结构,经企业申请,集团公司研究并报市国资委审核同意,于2月8日组织开展了鹿洼煤矿采掘工公开招聘工作。本次公开招聘工作严格按照《马博在线手机版(大中国区)下属企业采掘工招聘公告》有关规定,全面委托第三方人力资源服务公司,统一采取网上报名的方式进行,共收集到报名人员692人。集团公司人力资源部会同第三方人力资源服务公司联合审核,对应聘人员的年龄、学历严格把关。经过初审、复审,301人通过资格审查进入体能测试和面试环节。64人通过体检,入职报到。
(二)优化改善井下劳动用工结构,组织开展下属驻陕西煤矿企业一线工人公开招聘工作
近年来,陕西托管煤矿各项目部职工老龄化日趋严重,退休职工逐年增多,井下工人年龄结构偏大;个别项目部由于资源枯竭退出在即,人员流失严重,为缓解用工紧张局面,经企业申请,集团公司研究并报市国资委审核同意,于8月19-22日组织开展了驻陕西煤矿企业一线工人公开招聘工作。本次公开招聘工作全面委托第三方人力资源服务公司,经过网上公开报名共收到295人报名信息,199人通过资格审查参加笔试,88人进入面试环节,最终48人通过体检,入职报到。
(三)灵活运用多种招聘方式,大力引进高层次人才
根据集团公司2023年生产发展需要及各企业提报的用工需求,编制2023年度用工计划、制定2023年度招聘方案上报市国资委备案。根据市国资委下发的《关于进一步加强市属国有企业员工招聘管理工作的实施意见(试行)》(济国资﹝2019﹞61号)的文件要求,按照用工计划开展招聘工作。
2023年各大高校开启校园双选会,为做好集团公司青年干部人才队伍建设,为集团发展引入新鲜血液,大力吸纳高层次人才,人力资源部积极参加省内外多所院校校园招聘会。在济宁人社局和团市委组织领导下,参加山东大学、曲阜师范大学、山东科技大学、青岛科技大学、济南大学、济宁学院、辽宁石油化工大学、河南理工大学等省内外多所高校校园双选会。同时,对接省内外高校对口专业就业指导办公室定向发布招聘简章;通过智联招聘平台、山东高校毕业生就业信息网发布招聘信息。共收到400余份简历,组织5场线上视频面试会,3场线下现场面试会。2023年签约大学本科及以上学历人才95人,硕士8人,本科75人,专科12人。
二、职称推荐评审、认定和职业技能等级认定情况
(一)职称推荐评审、认定
2023年度完成各系列中级及以上职称材料申报71人,其中高级职称通过18人,中级职称通过31人;完成初级职称考核认定41人。
(二)职业技能等级认定
发挥集团公司“企业技能人才自主评价”机构职能,组织开展电工、钳工、化学检验员、化工总控、劳动关系协调员工等五个职业工种技能人才自主评价活动,评价采取“理论考试+实操考核+综合评审”的方式,完成高级工、技师、高级技师三个级别共168人的人才评价工作,其中92人通过评价考核取得职业技能等级证书。
三、环境治理及保护情况
马博在线手机版(大中国区)深入贯彻习近平新时代中国特色社会主义思想,以习近平生态文明思想为引领,全面深化集团公司“12345”环保管理体系,科学应对新形势、新要求,严格坚持环境治理、生态保护、环保管控数据实时达标,逐级压实压紧环保治理责任,确保环保设施稳定运行,污染物全部达标排放,实现环保可防可控。一体化推进绿色低碳循环发展,鹿洼煤矿继续保持国家级“双绿”矿山荣誉称号,鲁泰化工“废水零排放”已连续达标运行近五年,继续领跑行业,加大环保设施提升改造,推进单位能耗持续降低,鲁泰建材高标准完成了超低排放改造。
鲁公网安备37089902000157号