第一部分 公司基本情况
一、基本情况
1.名 称:马博在线手机版(大中国区)
2.类 型:有限责任公司
3.住 所:山东省济宁市太白湖新区运河路16号
4.法定代表人:李合军
5.注册资本:叁亿零叁佰叁拾贰万玖仟肆佰元整
6.成立日期:2002年7月8日
7.经营范围:以自有资金对外投资、管理及咨询;石墨烯及制品研发、制造、加工石墨烯相关产品研发、销售和应用技术咨询、技术开发、技术转让服务(限分支机构经营);煤炭的开采(限分支机构经营)、销售、深加工、技术服务及管理咨询;建筑、矿山、环保、市政工程的承包及安装施工;机械设备的生产、加工、维修、销售及租赁;金属材料、电子产品、建筑材料的销售,相关技术服务、技术成果转让;煤炭、化工行业人员技术培训;房屋租赁,仓储服务(不含危化品);普通货物及技术进出口业务;劳务派遣服务。
办公地址:山东省济宁市太白湖新区运河路16号
8.网 址:http://www.oliverhauserphoto.com
9.电子邮箱:lutaimeiye@163.com
二、公司简介
马博在线手机版(大中国区)(以下简称鲁泰控股)总部位于山东省济宁市太白湖新区,是一家集化工、能源、新材料、供应链物流、管理输出、资源开发于一体的国有大型现代化企业集团。 注册资本金3.03亿元,其中:中国信达资产管理股份有限公司占53.54%,济宁市国资委占46.46%。集团公司2018年跻身中国煤炭产量50强,位列2021中国煤炭产量50强第48位、2021中国石油和化工企业500强第240位、2021中国能源(集团)500强第326位、2021山东省石油和化学工业100强企业创新指数第10位。集团公司被列为济宁市“510”工程十大重点上市后备企业和煤炭转型示范企业,作为山东省重点推介的七家企业之一,在2018香港山东周上得到重点推介。
2012年以来,鲁泰控股集团围绕“一体两翼、循环发展”发展战略,以打造循环经济产业体为目标,培育形成了“化工新材料、能源、供应链物流”三大板块竞相发展、相互支撑、协调并进的产业格局,打造了以循环经济助推可持续发展的绿色协调生态经济模式,开创了生态鲁泰蓬勃发展的崭新篇章。化工新材料板块,构建了以盐基(盐、卤水、化工、精细化工、新型建材)和煤基(煤、电、化工、精细化工、新型建材)两链并举的循环经济产业体,年生产离子膜烧碱36万吨、PVC37万吨、氯乙酸5万吨、水泥100万吨、岩盐120万吨、精制盐60万吨,被山东省人民政府列为重点培育的循环经济型企业之一和支持发展的化工园区之一。成立了全国首家石墨烯高分子复合材料研发中心,与美国普林斯顿大学签订了石墨烯高分子复合材料合作研发协议,成功举办首届中国北湖石墨烯高分子复合材料高端论坛,构筑"产学研用资"全方位交流合作平台,在社会上引起较大反响。石墨烯PVC注塑料、硬质导电料、高抗冲料、软质导电料4个系列7种产品完成中试工作,逐步推向市场。规划建设石墨烯复合材料产业园,形成集科技研发、项目孵化、生产制造于一体的全产业链条,打造山东省石墨烯新材料产业基地。能源板块,山东本部两座生产矿井太平煤矿、鹿洼煤矿均为国家一级安全生产标准化矿井,生产能力195万吨,其中太平煤矿是全国第一家膏体充填绿色开采矿井,膏体充填技术处于国内一流、世界领先水平,鹿洼煤矿建成全市地方煤矿首个智能化采煤工作面。按照"轻资产"运营理念,创新传统煤矿经营模式,在省内和陕蒙地区开展采掘托管服务,分流富余人员,将企业"人员多、负担重"的劣势转化为人力资源优势。自2013年以来,在陕西、宁夏等地先后托管7座煤矿,年生产能力600万吨,共分流员工近千人,年节约人工成本近亿元。2020年6月,顺利完成新疆明基能源75%股权收购,成功获得资源总储量10.7亿吨、可采储量5.08亿吨、规划产能500万吨的白杨河煤矿,发展后劲显著增强。自备电厂鲁泰热电公司年发电7.35亿度,新建2台25MW背压汽轮机组;3台260T/H超低排放高效循环流化床锅炉;1台6MW背压前置机组。供应链物流板块,依托集团产业经营,搭建鲁泰物矿网B2B电子商务平台,深化与海尔集团上海乐赚互联网金融公司合作,拓展互联网金融服务;与浙江网盛生意宝公司合作,积极推进供应链金融业务和物流资源整合,打造"大宗原材料贸易+供应链金融+货滴云物流网络平台"新流通战略商业模式,提升产业集成和协同水平。
立足新时代,奋力走在前。“十四五”期间,集团公司将坚持以习近平新时代中国特色社会主义思想为指导,深入贯彻党的十九大和十九届二中、三中、四中、五中全会精神,坚持新发展理念,坚持实施“一体两翼、循环发展”发展战略,紧扣一流企业建设工作主线,聚焦“资源+”“PVC+”“供应链+”“三+”建设,深耕集团本部战略核心基地、新疆战略发展基地和陕蒙宁战略储备基地“三个基地”,推进忠诚鲁泰、生态鲁泰、平安鲁泰、创新鲁泰、智慧鲁泰、幸福鲁泰“六大工程”,以改革创新为动力,以效率效益为导向,以对接资本市场为突破口,增强企业核心竞争力,全面开创集团公司高质量发展新局面。
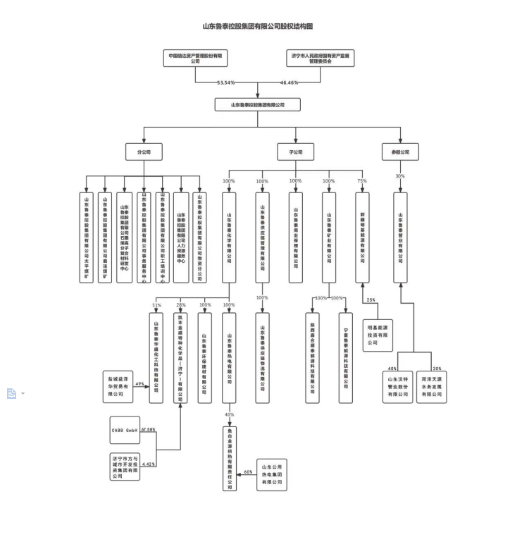
三、公司组织机构图

第二部分 2020年主要会计数据和财务指标
一、财务报表审计情况
集团公司2021年度财务报表已经新联谊会计师事务所(特殊普通合伙)审计,并出具新联谊审字[2022]0025号标准无保留意见的审计报告。注册会计师的审计意见是:马博在线手机版(大中国区)财务报表在所有重大方面按照企业会计准则的规定编制,公允反映了集团公司2021年12月31日的财务状况及2021年度的经营成果和现金流量。
2021年度集团公司报表合并范围的企业包括:集团公司总部,五个分公司:太平煤矿、鹿洼煤矿、石墨烯高分子复合材料研发中心、职工培训中心、事务服务中心,四个全资子公司:鲁泰化学公司、鲁泰物流公司、鲁泰矿业公司、鲁泰商业保理公司,一个控股子公司:新疆明基公司。
二、主要决算指标完成情况

三、对标指标完成情况
2021年,对标国务院国资委发布的2021年全国国有企业绩效评价标准值(分优秀值、良好值、平均值、较低值、较差值五个层级)的28项指标,集团公司22项指标超平均值,其中:6项高于优秀值、8项高于良好值、8项高于平均值。资本收益率、营业收入增长率、应收账款周转次数分别优于全国大型国有企业优秀值31.5、13和10.61个百分点;资本保值增值率、净资产收益率、成本费用占营业收入比重分别优于全国大型国有企业良好值2.88、1.39和0.24个百分点。总资产报酬率、资产负债率、资本积累率等八项指标均高于大型国有企业平均值。集团公司发展质量稳步提升,综合实力显著增强。
四、财务预算执行情况

五、重大投资预算完成情况
2021年度,重大投资总额5.56亿元,同比减少11.35亿元,完成预算的50.25%。其中:基建项目投资合计2.69亿元,完成年度预算的52.84%;设备购置投资合合计6,081万元,完成年度预算的50.93%;在建零星工程投资合计1,526万元,完成年度预算的51.23%;科研技改项目投资合计7,603万元,完成年度预算63.36%;其他投资总额1.32亿元,完成年度预算的50.37%。
六、国有资本收益上缴情况
2021年度未进行利润分配。
第三部分 董事会报告摘要
一、2021年董事会工作和发展建设情况
1.董事会运转和履职情况。董事会决策职能进一步发挥,及时向股东汇报集团公司重大生产经营情况和重大事项,定期研究集团公司经营状况,确保严格按照预算执行;董事会决策程序进一步强化,2021年,董事会采用会议或函签方式,共召开12次会议,审议通过决议40项;董事会自身建设不断加强,2021年审议通过《董事会议事清单》《总经理办公会议事清单》等管理制度。
2.公司生产经营情况。安全环保持续稳定,“33320”安全管理模式持续深化,全年实现了安全生产;完善“12345”环保管理体系建设,实现了环保设施稳定运行,污染物达标排放。经济运行稳中向好,2021年实现营业收入57.26亿元,实现利润3.10亿元,实现利税6.43亿元,资产负债率62.77%,国有资产保值增值率111.88%。
3.公司经营管控情况。生产创效更加突出,生产矿井经济效益创历史新高,化工企业全年生产烧碱36.83万吨,创历史最高水平。经营创效更富成效,加强资金集中管控,统筹调剂内部借贷;优化融资结构,压缩短期贷款规模,;商业保理公司成功设立运营,商业承兑推行顺利。管理创效更加有力。全面落实治亏减亏措施,同比减亏2.17亿元;应收账款余额较年初降低1.47亿元;鲁泰盐业完成清算注销,收回投资保证金1000万元;严格工程全过程造价管理,工程招标控制价核减2360万元;持续成本管控,全年压减材料消耗、外委费用2156万元。
4.企业核心竞争力培育和提升情况。重点项目加快建设,新疆白杨河煤矿顺利完成采矿权手续办理,鲁泰化学1.2万吨次氯酸钠消毒液项目顺利建成投产,10万吨浓、片碱项目投入运行,鹿洼煤矿智慧化调度中心建成投用,科技研发中心大楼建设进入收尾。创新支撑全面提升,管理创新能力显著提升,研发投入不断加大,研发中心省级博士后创新实践基地成功挂牌,与美国普林斯顿大学联合研究的“石墨烯-HBN纳米颗粒超轻量气凝胶”技术首次申请PCT国际专利,获得了WIPO全球公布。科技强企全力提速,“智慧鲁泰”建设水平不断提高。人才强企持续巩固,高标准承办国家级绿色化工新材料高级研修班,举办2期鲁泰大讲堂;实施全员素质提升,全年职业技能培训20期,培训干部员工1156人次;全年发放人才津贴补贴90余万元,共招聘各类人才117人。
5.企业改革发展情况。改革变革逐步深入,集团公司总部、专业公司、生产经营单位三级管理体系基本形成;三项制度改革全面深化,机构、岗位、人员“三瘦身”扎实推进,集团公司和各企业内设机构总数由改革前的168个精简为127个,科级以上管理人员由489人精简为412人,实现了工资与效益联动、能升能降。混合所有制改革有序推进,完成供应链物流混改方案审批和混改主体的审计评估等公开挂牌前期工作,现已在山东产权交易中心挂牌公示。
6.党的建设情况 。党的建设不断加强,树立“党建+”理念,推进党建工作与全面发展深度融合;开展过硬支部365工程建设,29个党支部获评市国资委五星级支部。廉洁氛围更加浓厚,深化集团公司“33685”防范机制,开展任前廉政谈话、廉政教育、签订廉政承诺书活动,开展违规公务接待及公款报销费用专项纠治活动和强化内控管理、预防微腐败专项整治活动。
二、2022年重点工作安排和工作措施
2022年重点工作任务是:一是坚持底线思维,杜绝人身死亡事故、重大非人身事故、重大职业危害事故,杜绝一般及以上环境污染事故,实现安全生产和污染物达标排放。二是全年实现营业收入63亿元,利润5.2亿元,全面完成市国资委下达的目标任务。三是加快推进重点项目建设,白杨河煤矿主、副井12月底贯通,鲁泰化学稀碱回收技术改造项目3月底投入运行,高盐水治理项目7月底建成运行,固体光气项目年底建成投产,石墨烯高分子复合材料标准化生产线3月底调试运行。四是聚焦高质量发展,加快转型步伐,制定高端化工新材料产业发展规划,明确产业链发展方向,确保一项精细化工项目开工建设,力争并购一座生产煤矿,在资本运作和三项制度改革上实现重大突破。五是对标国内省内一流企业,在企业文化、安全环保、智慧化建设、资产效率、人力资源管理、风险管控六个方面争创一流。六是全面提升“红色领航、赋能发展”党建品牌影响力,争创全国党建创新成果,持续推进幸福鲁泰建设,提升广大员工的幸福指数。
2022年主要工作措施:一是聚力抓好生产经营,确保实现安全高效,坚定不移抓好安全环保管理,坚定不移抓好稳产高效,坚持不懈抓好节支降耗,持之以恒抓好营销创效。二是聚焦目标任务,全力推进项目建设,明确责任,强化监督考核;突出重点,实施强力突破;加快转型发展,积极谋划项目储备。三是围绕一流企业建设,全面深化精益管理,聚焦一流企业建设突破年,推进关键领域对标突破;鲜明考核导向,发挥考核激励引领作用;强化风险管控,提升集约化管理水平。四是纵深推进全面改革,以更优机制激发内生动力,深度推进国企改革,全面推动三项制度改革,对接资本市场,加快推进上市步伐。五是强化党建引领,推进幸福鲁泰建设,拓展“红色领航、赋能发展”党建品牌;全面从严推动“两个责任”落地;持续推进幸福鲁泰建设。
第四部分 年度内发生的重大事项
1月,鲁泰控股集团与汇金供应链、北京森晟通签署战略合作协议。鲁泰控股集团顺利通过塌陷地治理核实。白杨河矿井一期安全设施设计顺利通过评审。鲁泰化学荣获烧碱行业能效“领跑者”称号。
2月,鲁泰控股集团召开2020年度工作总结表彰暨一届三次职工代表大会。鲁泰控股集团与鱼台县政府签署高端化工产业园项目合作协议,加快补链、强链、延链高端化工产业项目规划建设进度。鲁泰控股集团荣获“理论教育工作先进单位”荣誉称号。
3月,共青团马博在线手机版(大中国区)第一次代表大会召开。鲁泰化学荣获全国工业领域电力需求侧管理示范企业称号,是济宁市唯一一家获得全国工业领域电力需求侧管理第五批示示范企业的单位。
4月,鲁泰控股集团“山东省企业文化建设示范基地”揭牌仪式在集团公司传统文化教育基地举行。鲁泰控股集团荣获“山东省企业文化建设示范基地”。鲁泰控股集团成功入选“山东省供应链金融核心企业白名单(第一批)”。
5月,鲁泰控股集团职工服务中心揭牌仪式在鹿洼煤矿举行。鲁泰控股集团党委书记、董事长李合军荣获“2020年度杰出企业家”称号。鲁泰控股集团获评“煤炭行业思想政治工作全覆盖示范企业”。
6月,鲁泰化学与鞍山七彩化学股份有限公司签订《新建30万吨/年高端化工新材料及其单体项目战略合作协议》。市国资委党委扩大会议暨2020年董事会工作报告会在鲁泰控股集团循环经济园区召开。鲁泰控股集团荣获“思想政治工作先进单位”称号并被命名为“煤炭行业思想政治工作全覆盖示范企业”。
7月,鲁泰控股集团科技研发大楼成功封顶。协鑫集团董事、执行总裁沈承勇,协鑫综合能源服务公司总裁沈君到鲁泰控股集团洽淡合作。
8月,鲁泰控股集团顺利通过山东省博士后创新实践基地备案,成为济宁市四家获得备案企业之一。鲁泰控股集团再次跻身2021中国煤炭企业50强榜单,位列第48位。鲁泰控股集团石墨烯高分子复合材料研发中心与美国普林斯顿大学联合研究的“石墨烯-HBN纳米颗粒超轻量气凝胶”技术,首次PCT国际专利申请,获得了WIPO全球公布。
9月,按照市委、市政府和市国资委国资国企“倒计时”改革重点工作安排,鲁泰控股集团对集团总部(含直属单位)、专业公司、生产单位领导岗位进行了充实调整,9月14日组织召开了新任职干部集体谈话会。
10月,市政府副市长张胜明先后到鹿洼煤矿和鲁泰化学督导检查节日期间安全生产工作和驻企攀登工作。市委常委、军分区司令员赵玉斌到鲁泰化学化工公司调研“干部助企攀登”工作。
11月,鲁泰控股集团在鹿洼煤矿礼堂召开一届四次职工代表大会。2021济宁市煤矿智能化推进暨冬季安全生产工作现场会议在鹿洼煤矿召开。市制造强市建设指挥部在鲁泰控股化学公司举办济宁市化工行业安全生产智能化改造工作现场推进会。鲁泰控股集团被市总工会授予全市“模范职工之家”荣誉称号。鲁泰控股集团荣登2021中国石油和化工企业500强排行榜(综合类)第240位。鲁泰化学荣登榜单(独立生产、经营类企业)第132位。
12月,济宁市危化品企业安全生产信息化建设推进会暨“机械化换人、自动化减人”工作部署会在鲁泰化学公司召开。2021“中国能源(集团)500强”榜单重磅发布,鲁泰控股集团位列第326位。鲁泰控股集团与国能中心、重庆博张、中久旷谷签署战略合作协议。鲁泰控股集团权属企业鲁泰建材、鲁泰物流荣获第七批“济宁市AAAA级劳动关系和谐企业”称号。济宁市高端化工产业链党建联盟座谈会在鲁泰控股集团化学公司召开。鲁泰化工新建10万吨/年浓、片碱项目正式试生产。鲁泰控股集团与济宁学院举行产学研合作签约暨揭牌仪式。鲁泰控股集团顺利通过“山东省企业技术中心”评价认定。
第五部分 社会责任的履行
1.人才引进、职工招聘方面:根据济宁市国资委《关于马博在线手机版(大中国区)2021年劳动用工计划的批复》(济国资考核[2021]10号)文件要求,开展招聘工作,经国资委备案审核后,2021年共完成招聘大学专科及以上学历人才77人,其中博士2人,硕士16人,本科23人,专科36人。
2.职称方面:根据济宁市人社局《关于做好2021年度职称评审工作的意见》文件精神,2021年度集团公司完成职称申报467人次。其中正高级1人次,副高级44人次,中级23人次,技能人才直通车32人次,审核初级职称考核认定材料296人次,完成职称确认71人次。
3.职业技能评定方面:根据市人社局《关于开展企业技能人才自主评价工作的通知》及济人社发〔2017〕29号《关于转发“济宁市企业技能人才自主评价办法”的通知》有关要求,发挥集团公司“企业技能人才自主评价”机构职能,组织开展集团公司电工职业技能人才自主评价,评价采取“理论考试+实操考核+综合评审”的方式进行,共完成高级工、技师、高级技师三个级别共102人的评价工作。
4.环境治理及保护情况:2021年,马博在线手机版(大中国区)严格落实环保管理法律法规要求,坚持“绿色发展、绿色生产”理念,不断完善集团公司环保管理网络,健全环保责任制和责任追究制度,推动“12345”环保管理体系持续提升;切实加强现场环保管理,强化源头管控、优化生产工艺,保证环保治理设施高标准运行;持续加大环保投入,升级完善污染物排放监测预警系统,推动绿色高效发展,持续保持环境污染事故“零发生”。
鲁公网安备37089902000157号